import matplotlib.pyplot as plt
import numpy as np
N=10
dt=np.pi/N
sum=0.
for i in range(N):
t=dt*i
sum+=dt*np.sin(t)
exact=2.
print ('num-integ=',sum,' exact=',exact)
error=abs(sum-exact)
print (N,error)
import numpy as np
import matplotlib.pyplot as plt
def f(x):
y=np.sin(x)
return y
def integrate(f, a, b, N):
x = np.linspace(a, b, N)
fx = f(x)
area = np.sum(fx)*(b-a)/N
return area
Er=[]
N1=[]
N2=[]
exact=2.
a,b=0,np.pi
print ('%6s %10s %10s' %('N','I','error'))
print ('---------------------------------')
for i in range(20):
N=10*(i+1)
N1.append(1./N)
N2.append(1./N**2)
I=integrate(f,a,b,N)
error=np.abs(I-exact)
Er.append(error)
print ('%6d %10f.6 %10f.6' %(N,I,error))
#--------------------------------plot firgure with matplot
plt.plot(N1,Er,'--o',label='$1/N$')
plt.plot(N2,Er,'-s',label='$1/N^2$')
plt.legend(loc='upper center', shadow=True)
plt.ylabel('error')
plt.ylim(0,0.3)
plt.show()
N I error
---------------------------------
10 1.781686.6 0.218314.6
20 1.895669.6 0.104331.6
30 1.931442.6 0.068558.6
40 1.948945.6 0.051055.6
50 1.959329.6 0.040671.6
60 1.966202.6 0.033798.6
70 1.971088.6 0.028912.6
80 1.974740.6 0.025260.6
90 1.977572.6 0.022428.6
100 1.979834.6 0.020166.6
110 1.981681.6 0.018319.6
120 1.983218.6 0.016782.6
130 1.984517.6 0.015483.6
140 1.985630.6 0.014370.6
150 1.986593.6 0.013407.6
160 1.987435.6 0.012565.6
170 1.988178.6 0.011822.6
180 1.988838.6 0.011162.6
190 1.989428.6 0.010572.6
200 1.989959.6 0.010041.6

import numpy as np
N=10
a,b=0.,1.
dt=(b-a)/N
t,x=a,1.
print ('%8s %8s %8s ' %('t','x','xe'))
print '---------------------------------'
for i in range(N+1):
xe=np.exp(t)
print ('%8.5f %8.5f %8.5f ' %(t,x,xe))
t+=dt
#------Euler
x+=x*dt
t x1 xe
---------------------------------
0.00000 1.00000 1.00000
0.10000 1.10000 1.10517
0.20000 1.21000 1.22140
0.30000 1.33100 1.34986
0.40000 1.46410 1.49182
0.50000 1.61051 1.64872
0.60000 1.77156 1.82212
0.70000 1.94872 2.01375
0.80000 2.14359 2.22554
0.90000 2.35795 2.45960
1.00000 2.59374 2.71828


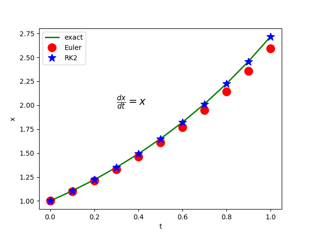
import matplotlib.pyplot as plt
import numpy as np
def f(t,x):
y=x
return y
def exact(t):
y=np.exp(t)
return y
tp=[]; xep=[]; x1p=[]; x2p=[]
N=10
a,b=0.,1.
dt=(b-a)/N
t,x1,x2=a,1.,1.
print ('%8s %8s %8s %8s ' %('t','x1','x2','xe'))
print ('----------------------------------------')
for i in range(N+1):
xe=exact(t)
tp.append(t)
xep.append(xe)
x1p.append(x1)
x2p.append(x2)
print ('%8.5f %8.5f %8.5f %8.5f ' %(t,x1,x2,xe))
#------Euler
f1=f(t,x1)
x1+=dt*f1
#-------RK2
f1=f(t,x2)
xs=x2+(dt/2.)*f1
ts=t+dt/2.
f2=f(ts,xs)
x2+=dt*f2
t+=dt
plt.plot(tp, xep, color='green', label='exact',linestyle='solid',linewidth=2)
plt.plot(tp, x1p, 'o', color='red',label='Euler', markersize=12)
plt.plot(tp, x2p, '*', color='blue',label='RK2', markersize=12)
plt.xlabel('t')
plt.ylabel('x')
plt.title(r'$\frac{dx}{dt}=f(x,t)$'+'\n'+r'$f(x,t)=x$', fontsize=15)
plt.legend()
plt.show()
t x1 x2 xe
----------------------------------------
0.00000 1.00000 1.00000 1.00000
0.10000 1.10000 1.10500 1.10517
0.20000 1.21000 1.22103 1.22140
0.30000 1.33100 1.34923 1.34986
0.40000 1.46410 1.49090 1.49182
0.50000 1.61051 1.64745 1.64872
0.60000 1.77156 1.82043 1.82212
0.70000 1.94872 2.01157 2.01375
0.80000 2.14359 2.22279 2.22554
0.90000 2.35795 2.45618 2.45960
1.00000 2.59374 2.71408 2.71828

import matplotlib.pyplot as plt
import numpy as np
def f(t,x):
y=x*(1.-x)
return y
def exact(t):
y=1./(1.+np.exp(-t))
return y
tp=[]; xep=[]; x1p=[]; x2p=[]
N=20
a,b=-6.,6.
dt=(b-a)/N
t,x1,x2=a,np.exp(a),np.exp(a)
print ('%8s %8s %8s %8s ' %('t','x1','x2','xe'))
print ('----------------------------------------')
for i in range(N+1):
xe=exact(t)
tp.append(t)
xep.append(xe)
x1p.append(x1)
x2p.append(x2)
print ('%8.5f %8.5f %8.5f %8.5f ' %(t,x1,x2,xe))
#------Euler
f1=f(t,x1)
x1+=dt*f1
#-------RK2
f1=f(t,x2)
xs=x2+(dt/2.)*f1
ts=t+dt/2.
f2=f(ts,xs)
x2+=dt*f2
t+=dt
plt.plot(tp, xep, color='green', label='exact',linestyle='solid',linewidth=2)
plt.plot(tp, x1p, 'o', color='red',label='Euler', markersize=12)
plt.plot(tp, x2p, '*', color='blue',label='RK2', markersize=12)
plt.xlabel('t')
plt.ylabel('x')
plt.title(r'$\frac{dx}{dt}=f(x,t)$'+'\n'+r'$f(x,t)=x(1-x)$', fontsize=15)
plt.legend()
plt.show()
t x1 x2 xe
----------------------------------------
-6.00000 0.00248 0.00248 0.00247
-5.40000 0.00396 0.00440 0.00450
-4.80000 0.00633 0.00782 0.00816
-4.20000 0.01010 0.01384 0.01477
-3.60000 0.01611 0.02441 0.02660
-3.00000 0.02561 0.04275 0.04743
-2.40000 0.04059 0.07395 0.08317
-1.80000 0.06395 0.12528 0.14185
-1.20000 0.09987 0.20517 0.23148
-0.60000 0.15381 0.31889 0.35434
-0.00000 0.23190 0.46082 0.50000
0.60000 0.33877 0.61007 0.64566
1.20000 0.47318 0.74032 0.76852
1.80000 0.62274 0.83704 0.85815
2.40000 0.76370 0.90133 0.91683
3.00000 0.87198 0.94141 0.95257
3.60000 0.93896 0.96558 0.97340
4.20000 0.97335 0.97989 0.98523
4.80000 0.98891 0.98829 0.99184
5.40000 0.99549 0.99319 0.99550
6.00000 0.99818 0.99605 0.99753
