import numpy as np A = np.array([[3,1], [1,2]]) b = np.array([9,8])x = np.linalg.solve(A, b) #解聯立方程式 print x print np.allclose(np.dot(A, x), b)
import numpy as np A = np.array([[3,2,1], [2,3,1], [1,1,4]]) b = np.array([11,13,12])x = np.linalg.solve(A, b) print x print np.allclose(np.dot(A, x), b)


import numpy as np
import matplotlib.pyplot as plt
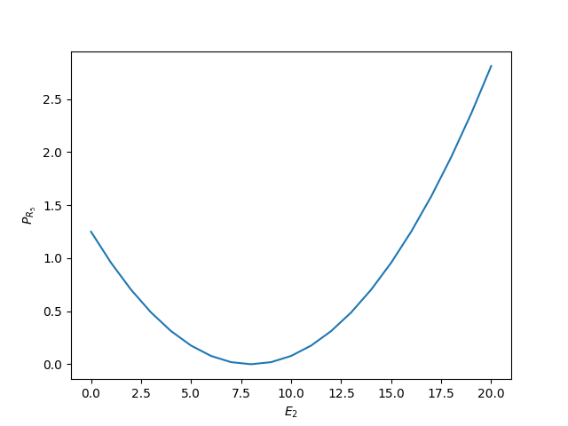
R1=1.; R2=1.; R3=2.; R4=2.; R5=5.; E1=2.; E3=5.
E=[]; p5=[]
for i in range(21):
E2=0.+1.*i
a = np.array([[1,1,-1], [-(R1+R2),0,-R3], [0,-(R4+R5),-R3]])
b = np.array([0,E2-E1,E2-E3])
x = np.linalg.solve(a, b)
power5=x[1]**2*R5
print E2,power5
E.append(E2)
p5.append(power5)
plt.plot(E,p5)
plt.show()




import numpy as np
import matplotlib.pyplot as plt
def cube(R57):
R12=1.
R13=1.
R15=1.
R24=1.
R26=1.
R34=1.
R37=1.
R48=1.
R56=1.
#R57=1.
R68=1.
R78=1.
E=1.
N=12
a1=[]; b1=[]
for i in range(N):
b1.append(0.)
row=[]
for j in range(N):
row.append(0.)
a1.append(row)
a = np.asarray(a1)
b = np.asarray(b1)
b[5]=E
a[0][0]=R12; a[0][3]=R24; a[0][5]=-R34; a[0][1]=-R13
a[1][2]=R15; a[1][8]=R56; a[1][4]=-R26; a[1][0]=-R12
a[2][1]=R13; a[2][6]=R37; a[2][9]=-R57; a[2][2]=-R15
a[3][3]=R24; a[3][7]=R48; a[3][10]=-R68; a[3][4]=-R26
a[4][8]=R56; a[4][10]=R68; a[4][11]=-R78; a[4][9]=-R57
a[5][0]=R12; a[5][4]=R26; a[5][10]=R68
a[6][0]=1.; a[6][3]=-1.; a[6][4]=-1.
a[7][1]=1.; a[7][5]=-1.; a[7][6]=-1.
a[8][5]=1.; a[8][3]=1.; a[8][7]=-1.
a[9][2]=1.; a[9][8]=-1.; a[9][9]=-1.
a[10][4]=1.; a[10][8]=1.; a[10][10]=-1.
a[11][6]=1.; a[11][9]=1.; a[11][11]=-1.
return a,b
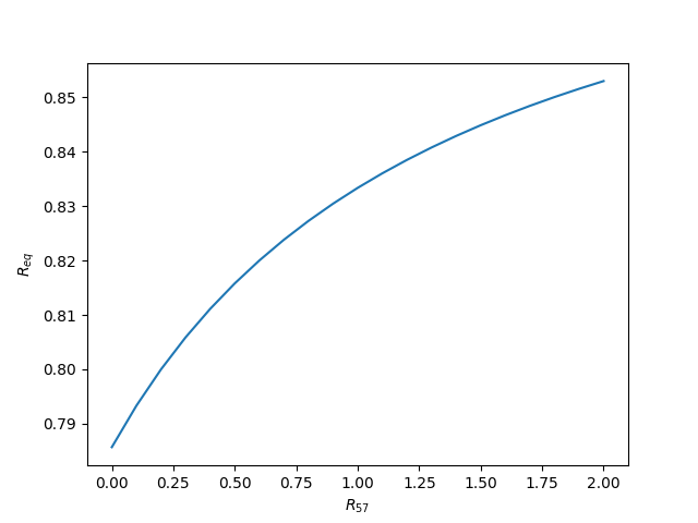
R=[]; r57=[]
for i in range(21):
R57=0.+0.1*i
r57.append(R57)
a,b=cube(R57)
x = np.linalg.solve(a, b)
Io=x[7]+x[10]+x[11]
Req=1./Io
R.append(Req)
print R57,Req
plt.plot(r57,R)
plt.xlabel('$R_{57}$')
plt.ylabel('$R_{eq}$')
plt.show()

