常微分方程
- 非齊次一階常係數線性微分方程式:
\[\frac{du}{dx}=cu+x^{2}. \]
- 齊次二階線性微分方程式:
\[\frac{d^{2}u}{dx^{2}}-x\frac{du}{dx}+u=0. \]
- 描述諧振子的齊次二階常係數線性微分方程式:
\[\frac {d^{2}u}{dx^{2}}+\omega^{2}u=0. \]
- 非齊次一階非線性微分方程式:
\[ \frac {du}{dx}=u^{2}+1. \]
- 描述長度為\(L\)的單擺的二階非線性微分方程式:
\[ L\frac {d^{2}u}{dx^{2}}+g\sin u=0. \]
1. 用原始的python語言設計積分的程式
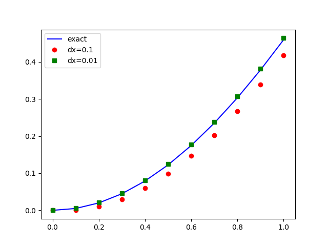
微分方程式的解通常是一個函數表達式\(y=f(x)\,\),(含一個或多個待定常數,由初始條件確定)。例如:
\[\frac{dy}{dx}=\sin x\]
的解是
\[ y=-\cos x+C\]
其中\(C\)是待定常數;例如,如果知道
\[ y=f(\pi )=2 \]
則可推出\(C=1\),而可知 \( y=-\cos x+1 \)。
\[dy=\sin(x)\, dx\]
\[y(x+dx)-y(x)=\sin(x) dx\]
\[y(x+dx)=y(x)+\sin(x) dx\]
\[x=0; \,\, y(0)=0, dx=0.1\]
\[y(0.1)=y(0)+\sin(0.1)(0.1)=0\]
\[y(0.2)=y(0.1)+\sin(0.1)(0.1)=0.01\]
\[y(0.3)=y(0.2)+\sin(0.2)(0.1)=0.0299\]
\[y(0.4)=y(0.3)+\sin(0.3)(0.1)=0.0594\]
0 0.0000 0.0000 0.0000
1 0.1000 0.0000 0.0050
2 0.2000 0.0100 0.0199
3 0.3000 0.0299 0.0447
4 0.4000 0.0594 0.0789
5 0.5000 0.0983 0.1224
6 0.6000 0.1463 0.1747
7 0.7000 0.2028 0.2352
8 0.8000 0.2672 0.3033
9 0.9000 0.3389 0.3784
10 1.0000 0.4172 0.4597
import numpy as np
import matplotlib
import matplotlib.pyplot as plt
dx=0.1
y=0; x=0; xp=[]; y1p=[]; y2p=[]; yxp=[]
for i in range(11):
yex=-np.cos(x)+1
xp.append(x); y1p.append(y); yxp.append(yex)
print('%4d %8.4f %8.4f %8.4f' %(i,x,y,yex))
y1=y+np.sin(x)*dx
x+=dx
y=y1
dx=0.01
y=0; x=0
for i in range(101):
yex=-np.cos(x)+1
if(i%10==0):
y2p.append(y)
print('%4d %8.4f %8.4f %8.4f' %(i,x,y,yex))
x+=dx
y1=y+np.sin(x)*dx
y=y1
plt.plot(xp,yxp,'b-',label='exact')
plt.plot(xp,y1p,'ro',label='dx=0.1')
plt.plot(xp,y2p,'gs',label='dx=0.01')
plt.legend()
plt.savefig("ODE-1-numpy.png")
print ('plot is done')

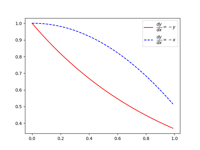
\(\frac{dy}{dx}=-y;\) \(\frac{dy}{dx}=-x;\)
initial condition: \(y(0)=1\)
import numpy as np
import matplotlib
import matplotlib.pyplot as plt
def deriv1(xi,yi):
return -yi
def deriv2(xi,yi):
yi=-xi
return yi
def sol(x,dx,y0,N,deriv):
y=[0 for i in range(N)]
y[0]=y0
for i in range(1,N):
x1=x[i-1]
y1=y[i-1]
y[i]=y[i-1]+deriv(x1,y1)*dx
return y
a=0;b=1;dx=0.01
x=np.arange(a,b,dx)
N=len(x)
y0=1
y1=sol(x,dx,y0,N,deriv1)
y2=sol(x,dx,y0,N,deriv2)
plt.plot(x,y1,'r-', label=r'$\dfrac{dy}{dx}=-y$')
plt.plot(x,y2,'b--',label=r'$\dfrac{dy}{dx}=-x$')
plt.legend()
plt.savefig("ODE-2-numpy.png")
print ('plot is done')
2. sympy解微分方程:
from sympy import *
init_printing()
t= symbols('t')
y = Function('y')(t)
dydt = y.diff(t)
expr = Eq(dydt, sin(t))
print('expr=',expr)
pprint(expr)
sol=dsolve(expr)
print('sol=',sol)
pprint(sol)
from sympy import *
init_printing()
keq=2
if(keq==1):
t= symbols('t')
y = Function('y')(t)
y1 = y.diff(t)
expr = Eq(y1, sin(t))
if(keq==2):
t= symbols('t')
y = Function('y')(t)
y1 = y.diff(t)
expr = Eq(y1, exp(3*t)+y)
if(keq==3):
t= symbols('t')
y = Function('y')(t)
y1 = y.diff(t)
y2 = y1.diff(t)
expr = Eq(y2, -y)
if(keq==4):
t= symbols('t')
y = Function('y')(t)
y1 = y.diff(t)
expr = Eq(y1, y**2+1)
if(keq==5):
t= symbols('t')
y = Function('y')(t)
y1 = y.diff(t)
expr = Eq(y1, y/(t**2+1))
print('expr=',expr)
pprint(expr)
sol=dsolve(expr)
print('sol=',sol)
pprint(sol)
請同學們自己用sympy練習解下面的微分方程:
- \(\frac{dy}{dx}=\frac{y}{1+x^2}; \,\,\, \rightarrow y(x)=C_1 e^{\tan^{-1} x}\)
- \(\frac{dy}{dx}=y+e^{3x}; \,\,\, \rightarrow y(x)=C e^x + \frac{1}{2}e^{3x}\)
- \(\frac{dy}{dx}=\frac{3x^2-2x+1}{y^3+2y}; \,\,\, \rightarrow y^4/4+y^2=x^3-x^2+x+C\)
3. scipy解微分方程:
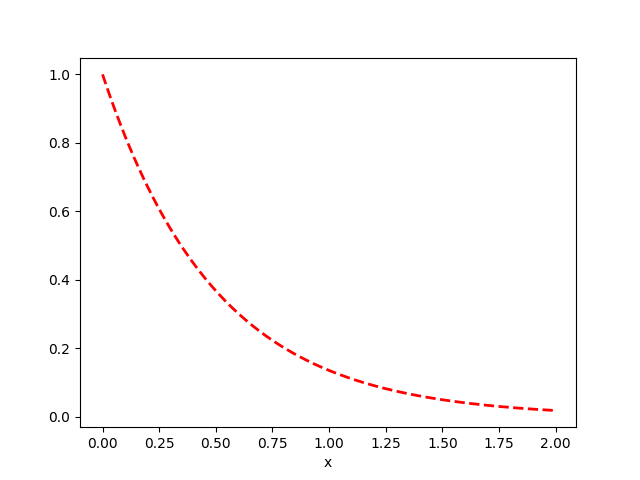
import numpy as np
from scipy.integrate import odeint
import matplotlib.pyplot as plt
from scipy.integrate import odeint
def f(x,t):
return -2*x
x0=1 # initial value
a=0 # integration limits for t, a < t < b
b=2
t=np.arange(a, b, 0.01) # values of t for
x=odeint(f,x0,t) # actual computation of x(t)
plt.plot(t,x,'r--', linewidth=2.0)
plt.xlabel("t")
plt.xlabel("x")
plt.savefig("ODE_1_sci.png")
print ('plot is done')
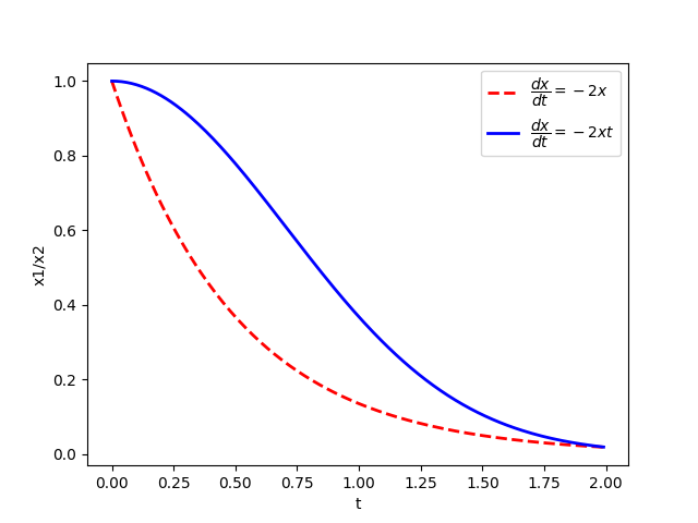
import numpy as np
from scipy.integrate import odeint
import matplotlib.pyplot as plt
from scipy.integrate import odeint
def f1(x,t):
return -2*x
def f2(x,t):
return -2*x*t
x0=1; a=0 ; b=2
t=np.arange(a, b, 0.01)
x1=odeint(f1,x0,t)
x2=odeint(f2,x0,t)
plt.plot(t,x1,'r--', linewidth=2.0, label=r"$\dfrac{dx}{dt}=-2x$")
plt.plot(t,x2,'b-', linewidth=2.0, label=r"$\dfrac{dx}{dt}=-2xt$")
plt.xlabel("t")
plt.ylabel("x1/x2")
plt.legend()
plt.savefig("ODE_2_sci.png")
print ('plot is done')
微分方程的耦合系統:
\[\frac{d^2 x}{dt^2}=-x\]
\[\frac{dx}{dt}=y\]
\[\frac{dy}{dt}=-x\]
import numpy as np
from scipy.integrate import odeint
import matplotlib.pyplot as plt
from scipy.integrate import odeint
mu=0
def SHO(X, t):
x = X[0]
y = X[1]
dxdt = y
dydt = -x
return [dxdt, dydt]
X0=[1,0]
a=0
b=10
t=np.arange(a, b, 0.01)
sol = odeint(SHO, X0, t)
x = sol[:, 0]
y = sol[:, 1]
plt.plot(t,x,'r--', linewidth=2.0, label="x'=y")
plt.plot(t,y,'b-', linewidth=2.0, label="y'=-x")
plt.xlabel("t")
plt.ylabel("x/y")
plt.legend()
plt.savefig("ODE_3_sci.png")
print ('plot is done')
阻尼震盪:
受驅阻尼振子滿足方程式
\[\frac{\mathrm{d}^{2}x}{\mathrm{d} t^{2}}+\frac {\mathrm {d} x}{\mathrm {d} t}+kx=F_{0}\cos(\omega t)\]
其一般解為兩個解的和,一為暫態解(無驅動阻尼諧振子之齊次常微分方程式的解),與初始條件相關;另一為穩態解(非齊次常微分方程式之特殊解),與初始條件無關,只與驅動頻率、驅動力、阻尼力有關。
穩態解為
\[ x(t)={\frac {F_{0}}{Z_{m}\omega }}\sin(\omega t-\phi )\]
其中
\[ Z_{m}={\sqrt {r^{2}+\left(\omega m-{\frac {k}{\omega }}\right)^{2}}}\]
為阻抗(impedance)或線性響應函數(linear response function)之絕對值
而
\[ \phi =\arctan \left({\frac {\omega m-{\frac {k}{\omega }}}{r}}\right)\]
為相對於驅動力(相位定為0)的振動相位。
可以觀察到,當在某特定驅動頻率 \(\omega\) 時,振子振動之振幅(相對於一給定之\( F_{0}\))達到最大。這發生在頻率為
\[\omega_{r}=\sqrt{\frac {k}{m}-2\left(\frac{r}{2m}\right)^{2}}\]
之時,而此現象稱之為(位移上的)共振。
import numpy as np
from scipy.integrate import odeint
import matplotlib.pyplot as plt
from scipy.integrate import odeint
gamma=0.1
def SHO(X, t):
x = X[0]
v = X[1]
dxdt = v
dvdt = -x-gamma*v
return [dxdt, dvdt]
X0=[1,0]
a=0
b=30
t=np.arange(a, b, 0.01)
sol = odeint(SHO, X0, t)
x = sol[:, 0]
v = sol[:, 1]
plt.plot(t,x,'r--', linewidth=2.0, label="x(t)")
plt.plot(t,v,'b-', linewidth=2.0, label="v(t)")
plt.title(r'$\gamma=0.1$', color='red', fontsize=15)
plt.text(10, 0.8,r'$\dfrac{d^2x}{dt^2}=-x-\gamma \dfrac{dx}{dt}$', \
color='b', fontsize=15)
plt.xlabel("t")
plt.ylabel("x/v")
plt.legend()
plt.savefig("ODE_SHO_sci.png")
print ('plot is done')
\(\frac{d^2x}{dt^2} - \mu(1-x^2)\frac{dx}{dt} + x = 0\)
微分方程的耦合系統:
import numpy as np
from scipy.integrate import odeint
import matplotlib.pyplot as plt
def f(s,t):
a = 4; b = 7 ; n = s[0] ; c = s[1]
dndt = a * n - (c/(c+1)) * b * n
dcdt = (c/(c+1)) * n - c + 1
return [dndt, dcdt]
t = np.linspace(0,20)
s0=[20,5]
s = odeint(f,s0,t)
plt.plot(t,s[:,0],'r--', linewidth=2.0)
plt.plot(t,s[:,1],'b-', linewidth=2.0)
plt.xlabel("t")
plt.ylabel("S[N,C]")
plt.legend(["N","C"])
plt.savefig("ODE_3_sci.png")
print ('plot is done')
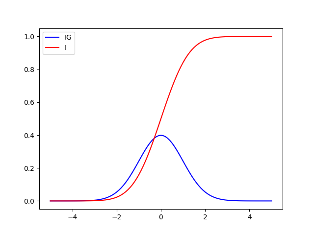
5. sympy函數轉換為numpy
from sympy import *
init_printing()
init_printing(use_unicode=False, wrap_line=False)
x = symbols('x')
IG=x**2+x+1
I=integrate(IG, x)
print(IG)
print(I)
pprint(IG)
pprint(I)
import numpy as np
import matplotlib.pyplot as plt
fsyIG = lambdify(((x),), IG)
fsyI = lambdify(((x),), I)
N=101; a=0; b=10
t=np.linspace(a,b,N)
npIG=fsyIG(t)
npI=fsyI(t)
plt.figure()
plt.plot(t,npIG,'r--',label="IG")
plt.plot(t,npI,'b-',label="I")
plt.legend()
plt.savefig('sympy-matplot-1.png')
print('plot sympy to np,matplot is done')
Exercise
Use numpy and sympy to complete the integration below:
\[ I(x)=\int_{-\infty}^x \frac{1}{\sqrt{2\pi}}e^{-t^2 /2} \,dt\]
Find \(I(x)\) and make the plot of the integrand(IG), \(\frac{1}{\sqrt{2\pi}}e^{-x^2 /2}\) and \(I(x)\).