NUM-matplot-sin.py | |
import matplotlib
import matplotlib.pyplot as plt
matplotlib.use("Agg")
import numpy as np
x = np.linspace(0,10,100)
y = np.exp(-x)
plt.plot(x,y)
plt.savefig("matplot-1.png")
print ('plot is done')
|
![]() |
subplots in rows and columns | |
r'$\alpha x^2 + \beta x +\gamma=0$' 可列出latex文字宇方程式。\n為換行符號。
The r preceding the string is important – it signifies that the string is a raw string and not to treat backslashes as python escapes.。
6,0.8和6,0.6是文字放置的座標點。
| |
import matplotlib
import matplotlib.pyplot as plt
matplotlib.use("Agg")
import numpy as np
x = np.linspace(0,10,100)
y = np.exp(-x)
plt.plot(x,y)
plt.xlabel('x', fontsize=15)
plt.ylabel('y', fontsize=15)
plt.title('$e^{-x}$', color='red', fontsize=15)
plt.text(6, 0.8,'Use matplot \n to plot $e^{-x}$', \
color='b', fontsize=15)
plt.text(6, 0.6,r'$\alpha x^2+\beta x + \gamma=0$'\
+'\n find the roots.'
, color='g', fontsize=15)
plt.savefig("matplot-2.png")
print ('plot is done')
|
![]() |
一圖多曲線 | ||
import matplotlib
import matplotlib.pyplot as plt
matplotlib.use("Agg")
import numpy as np
x = np.linspace(0,5,30)
plt.plot(x,np.exp(-x),label='$e^{-x}$')
plt.plot(x,np.exp(-2.*x),'r--o',label='$e^{-2x}$')
plt.plot(x,1-np.exp(-x),'g-*',label='$1-e^{-x}$')
plt.legend(facecolor='c', framealpha=0.2,loc=1, fontsize=15)
plt.xlabel('x', fontsize=15)
plt.ylabel('y', fontsize=15)
plt.title('$e^{-x}$, we add more curves', color='red', fontsize=15)
plt.savefig("matplot-3.png")
print ('plot is done')
|
|
|
![]() ![]() |
||
subplots in rows | ||
import matplotlib
import matplotlib.pyplot as plt
matplotlib.use("Agg")
import numpy as np
x = np.linspace(0,5,30)
plt.subplot(211)
plt.plot(x,np.exp(-x),label='$e^{-x}$')
plt.plot(x,np.exp(-2.*x),'r--o',label='$e^{-2x}$')
plt.ylabel('y1', fontsize=15)
plt.legend()
plt.title('two subplots', color='red', fontsize=15)
plt.subplot(212)
plt.plot(x,1-np.exp(-x),'g-*',label='$1-e^{-x}$')
plt.plot(x,np.exp(-x**2),'k--',label='$e^{-x^2}$')
plt.legend()
plt.xlabel('x', fontsize=15)
plt.ylabel('y2', fontsize=15)
plt.savefig("matplot-4.png")
print ('plot is done')
|
![]() |
|
subplots in columns | ||
import matplotlib.pyplot as plt import numpy as np x = np.linspace(0,5,30) |
![]() |
|
subplots in rows and columns | ||
#--------------------------------
import matplotlib
import matplotlib.pyplot as plt
matplotlib.use("Agg")
import numpy as np
ax1=plt.subplot(2,2,1)
plt.plot([0,1],[0,1])
plt.subplot(2,2,2)
plt.plot([0,1],[0,2])
plt.subplot(2,2,3)
plt.plot([0,1],[0,1])
plt.subplot(2,2,4)
plt.plot([0,1],[0,2])
plt.savefig("matplot-6A.png")
plt.subplot(2,1,1)
plt.plot([0,1],[0,1])
plt.subplot(2,3,4)
plt.plot([0,1],[0,2])
plt.subplot(235)
plt.plot([0,1],[0,3])
plt.subplot(236)
plt.plot([0,1],[0,4])
plt.savefig("matplot-6B.png")
plt.subplot(2,2,1)
plt.plot([0,1],[0,1])
plt.subplot(2,2,2)
plt.plot([0,1],[0,1])
plt.subplot(2,3,4)
plt.plot([0,1],[0,2])
plt.subplot(235)
plt.plot([0,1],[0,3])
plt.subplot(236)
plt.plot([0,1],[0,4])
plt.savefig("matplot-6C.png")
print ('plot is done')
|
![]() |
|
符號,顏色,線 | ||
import matplotlib
import matplotlib.pyplot as plt
matplotlib.use("Agg")
import numpy as np
mk=['o', 'v', '^', '<', '>', '8', 's', 'p', '*', 'h', 'H', \
'D', 'd', 'P', 'X']
clr=['b', 'g', 'r', 'c', 'm', 'y', 'k', 'w']
lsty=[ '-' , '--' , '-.' ,':' ,'steps']
for i in range(15):
plt.scatter(i, 1, s=120, c='m', marker=mk[i])
for i in range(8):
plt.scatter(i, 2, s=200, c=clr[i], marker='o')
for i in range(5):
plt.plot([0,10],[3+i,3+i],'o-', c='blue', lw=i+1,ls=lsty[i])
plt.savefig("matplot-7.png")
print ('plot is done')
| ||
![]() ![]() |
||
import matplotlib
import matplotlib.pyplot as plt
matplotlib.use("Agg")
import numpy as np
x = np.linspace(0.1,10,100)
y1 = np.exp(-x)
y2 = x**(-3.)
X1=np.amin(x); X2=np.amax(x); Y1=np.amin(y1); Y2=np.amax(y1)
# --------------主要的圖形------
plt.plot(x,y1)
plt.plot(x,y2)
plt.axis([X1,X2,Y1,Y2]) #控制x軸與y軸的繪圖範圍
plt.xlabel('x', fontsize=15)
plt.ylabel('f(x)', fontsize=15)
plt.title('intersections of $e^{-x}$ and $x^{-3}$')
#--------------次要的插圖-------
a = plt.axes([0.5, 0.55, 0.35, 0.25], facecolor='c')
#建立一個新插圖的位置和底色0.5,0.55是插圖左下角的座標;0.35=圖寬,0.25=圖高
plt.plot(x,y1)
plt.plot(x,y2)
plt.axis([1,5,0,0.2]) #控制插圖x軸與y軸的繪圖範圍
plt.title('title of inset')
#--------------最小的插圖-------
a = plt.axes([.5, .2, .2, .2], facecolor='m')
plt.plot(x,y1)
plt.plot(x,y2)
plt.axis([4,5,0.005,0.02])
plt.yticks([]) #隱藏最小插圖的y軸尺標
plt.savefig("matplot-8.png")
print ('plot is done')

import numpy as np
import matplotlib.pyplot as plt
fig, ax1 = plt.subplots(1,1)
x=np.linspace(0,2*np.pi)
y=np.sin(x)
x1 = [0,np.pi/2,np.pi,3*np.pi/2,2*np.pi]
y1 = [-1,-0.5,0,0.25,0.5,0.75,1]
x1t = [0,r'$\frac{\pi}{2}$','$\pi$',r'$\frac{3\pi}{2}$','$2\pi$']
y1t=['-1','-0.5','0','quater', 'half', '3 quaters', 'full']
ax1.set_xticks(x1)
ax1.set_yticks(y1)
ax1.set_xticklabels(x1t, minor=False, rotation=0)
ax1.set_yticklabels(y1t, minor=False, rotation=45)
plt.grid()
ax1.plot(x,y)
plt.savefig("matplot-9.png")
print ('plot is done')

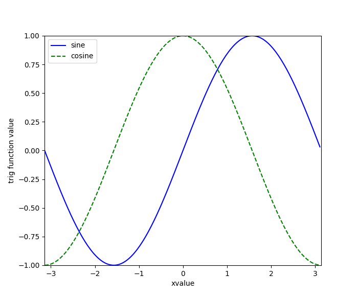
NUM-matplot-sin.py | ||
import matplotlib
import matplotlib.pyplot as plt
matplotlib.use("Agg")
import numpy as np
pi=np.pi
x=np.arange(-pi,pi,pi/100)
plt.plot(x,np.sin(x),'b-',label='sine')
plt.plot(x,np.cos(x),'g--',label='cosine')
plt.xlabel('xvalue')
plt.ylabel('trig function value')
plt.xlim(-pi,pi)
plt.ylim(-1,1)
plt.legend(loc='upper left')
plt.savefig("matplot-9.png")
print ('plot is done')
|
![]() |
|
fill function | ||
import matplotlib
import matplotlib.pyplot as plt
matplotlib.use("Agg")
import numpy as np
"""
Simple demo of the fill function.
"""
import numpy as np
import matplotlib.pyplot as plt
x = np.linspace(0, 1)
y = np.sin(4 * np.pi * x) * np.exp(-5 * x)
plt.fill(x, y, 'r')
plt.grid(True)
plt.savefig("matplot-10.png")
print ('plot is done')
|
![]() |
|
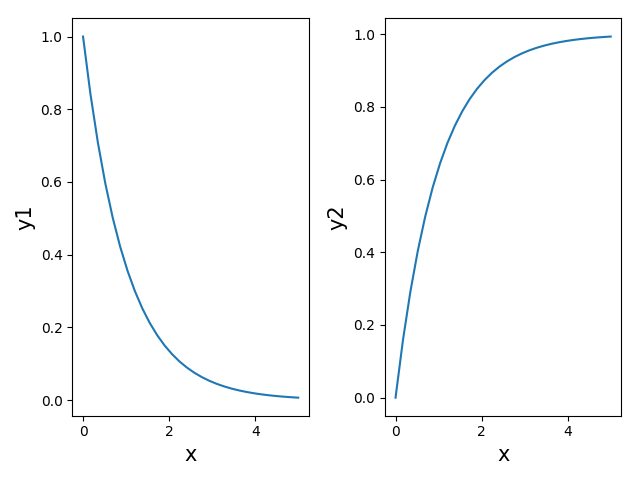
multiple subplots | ||
import matplotlib
import matplotlib.pyplot as plt
matplotlib.use("Agg")
import numpy as np
x1 = np.linspace(0.0, 5.0)
x2 = np.linspace(0.0, 2.0)
y1 = np.cos(2 * np.pi * x1) * np.exp(-x1)
y2 = np.cos(2 * np.pi * x2)
plt.subplot(2, 1, 1)
plt.plot(x1, y1, 'yo-')
plt.title('A tale of 2 subplots')
plt.ylabel('Damped oscillation')
plt.subplot(2, 1, 2)
plt.plot(x2, y2, 'r.-')
plt.xlabel('time (s)')
plt.ylabel('Undamped')
plt.savefig("matplot-11.png")
print ('plot is done')
|
![]() |
|
circle and arrow | ||
import matplotlib
import matplotlib.pyplot as plt
import numpy as np
matplotlib.use("Agg")
t=np.linspace(0,2*np.pi,100)
x=np.cos(t)
y=np.sin(t)
plt.axis("equal")
hl=0.1
plt.plot(x,y,'r-', lw='3')
plt.plot([0,0.707],[0,0.707],'k-', lw='2')
plt.plot(0.0,0.0, 'bo')
plt.plot(0.5,0.0, 'bo')
plt.plot(1.2,1.4, 'wo', ms='1')
plt.text(0.3,0.5,r"$a$", fontsize="25")
plt.text(0.3,-0.2,r"$(0,0.5)$", fontsize="15")
plt.arrow(0,0,0.5-hl,0,head_width=0.05, head_length=hl, fc='k', ec='k' )
plt.arrow(-1.2,0,2.4-hl,0,head_width=0.05, head_length=hl, fc='k', ec='k' )
plt.arrow(0,-1.2,0,2.4-hl,head_width=0.05, head_length=hl, fc='k', ec='k' )
plt.xlabel('x', fontsize="15", color='b')
plt.ylabel('y', fontsize="15", color='b')
plt.savefig("2d-circle-arrow")
print ('plot is done')
| ||
![]() |
||
向量場繪圖 | ||
import matplotlib
import matplotlib.pyplot as plt
import numpy as np
matplotlib.use("Agg")
X, Y = np.meshgrid(np.arange(-5,5, 1), np.arange(-5,5, 1))
U=Y; V=-X
plt.figure()
plt.quiver(X, Y, U, V, units='width')
plt.axis("equal")
plt.title(r'$\vec{V}(x,y)=y\hat{i}-x\hat{j}$')
plt.scatter(X, Y, color='r', s=10)
plt.savefig("2d-quiver-rotate.png")
print ('plot is done')
| ||
![]() |
||
畫方波 | ||
import matplotlib.pyplot as plt
import numpy as np
x=[]; y=[]
for i in range(800):
x1=0.01*i
if(int(x1)%2==0): y1=1
else: y1=0
x.append(x1)
y.append(y1)
plt.plot(x,y)
plt.xlabel('x', fontsize=15)
plt.ylabel('f(x)', fontsize=15)
plt.show()
|
![]() |
|



# 初始化期間在 figure() 方法中設定 figsize,引數的值以英寸為單位,指定圖形的寬度和高度。
# 設定 rcParams 來更改 Matplotlib 中圖形的大小
# set_figheight() 和 set_figwidth() 一起設定 Matplotlib 圖形大小
# set_size_inches() 方法來更改 Matplotlib 圖形大小
# 在 Matplotlib 中更改圖形格式
import numpy as np
import matplotlib.pyplot as plt
x = np.linspace(0, 10, 0.5)
m = 1
c = 2
y = m*x + c
# figsize,引數的值以英寸為單位,指定圖形的寬度和高度。
plt.figure(figsize=(6,4))
plt.plot(x, y)
plt.title("y=mx+c")
plt.xlabel('x-axis')
plt.ylabel('y-axis')
plt.show()
import numpy as np
import matplotlib.pyplot as plt
x = np.linspace(0, 10,20)
m = 1
c = 2
y = m*x + c
# 設定 rcParams 來更改 Matplotlib 中圖形的大小
plt.rcParams["figure.figsize"] = (8, 6)
plt.plot(x, y)
plt.title("y=mx+c")
plt.xlabel('x-axis')
plt.ylabel('y-axis')
plt.show()
#如果已經建立了圖形,我們可以使用 set_figheight() 和 set_figwidth() 方法來確定圖形的大小。
import numpy as np
import matplotlib.pyplot as plt
x = np.linspace(0, 10,20)
m = 1
c = 2
y = m*x + c
fig = plt.figure()
plt.plot(x, y)
plt.title("y=mx+c")
plt.xlabel('x-axis')
plt.ylabel('y-axis')
fig.set_figheight(6)
fig.set_figwidth(8)
plt.show()
#set_size_inches() 方法來更改 Matplotlib 圖形大小
import numpy as np
import matplotlib.pyplot as plt
x = np.linspace(0, 10,20)
m = 1
c = 2
y = m*x + c
fig = plt.figure()
plt.plot(x, y)
plt.title("y=mx+c")
plt.xlabel('x-axis')
plt.ylabel('y-axis')
fig.set_size_inches(5, 5)
plt.show()
# 要更改圖形格式,我們可以使用 savefig() 方法更改影象檔案的副檔名。
# 我們可以將圖儲存為不同的格式,例如 png,jpg,svg,pdf 等。
import numpy as np
import matplotlib.pyplot as plt
x = np.linspace(0, 10,20)
m = 1
c = 2
y = m*x + c
fig = plt.figure()
plt.plot(x, y)
plt.title("y=mx+c")
plt.xlabel('x-axis')
plt.ylabel('y-axis')
fig.set_size_inches(5, 5)
plt.savefig("Figure_saved_in_jpg_format.jpg")
# Plot without limiting axes
#######################
import numpy as np
import matplotlib.pyplot as plt
x=np.linspace(1,10,500)
y=np.sin(2 * np.pi * x)+1
fig = plt.figure(figsize=(8, 6))
plt.plot(x, y)
plt.title("Plot without limiting axes",fontsize=25)
plt.xlabel("x",fontsize=18)
plt.ylabel("1+sinx",fontsize=18)
plt.show()
##################
# xlim() 和 ylim() 在 Matplotlib 中設定軸的限制
# set_xlim() 和 set_ylim() 方法來設定軸限制
# 使用 axis() 方法在 Matplotlib 中設定軸的限制
#######################
import numpy as np
import matplotlib.pyplot as plt
x=np.linspace(0,10,500)
y=np.sin(2 * np.pi * x)+1
fig = plt.figure(figsize=(8, 6))
plt.plot(x, y)
plt.title("Setting range of Axes",fontsize=25)
plt.xlabel("x",fontsize=18)
plt.ylabel("1+sinx",fontsize=18)
plt.xlim(4,8)
plt.ylim(-0.5,2.5)
plt.show()
########################
########################
import numpy as np
import matplotlib.pyplot as plt
x=np.linspace(0,10,500)
y=np.sin(2 * np.pi * x)+1
fig = plt.figure(figsize=(8, 6))
axes = plt.axes()
axes.set_xlim([4, 8])
axes.set_ylim([-0.5, 2.5])
plt.plot(x, y)
plt.title("Setting range of Axes",fontsize=25)
plt.xlabel("x",fontsize=18)
plt.ylabel("1+sinx",fontsize=18)
plt.show()
########################
########################
import numpy as np
import matplotlib.pyplot as plt
x=np.linspace(0,10,50)
y=np.sin(2 * np.pi * x)+1
fig = plt.figure(figsize=(8, 6))
plt.axis([4, 9, -0.5, 2.5])
plt.plot(x, y)
plt.title("Setting range of Axes",fontsize=25)
plt.xlabel("x",fontsize=18)
plt.ylabel("1+sinx",fontsize=18)
plt.show()
########################